关于为[G353宁福线重庆市南川区K2025+226-K2042+750段(武隆界至潜沟)公路地质灾害防治工程商业保险招标代理]公开选取[工程招标代理]机构的公告
业主单位:重庆市南川区易博公路工程有限责任公司
类型:招标采购地区:重庆 · 重庆
发布:2026-03-04 16:47:45截止:2026-03-14
全链路投标指引协助,定制信息、下一步操作指引、自动撰写标书、标书评分、合同起草签署等
我单位在重庆市网上中介超市公开选取工程招标代理中介服务机构,现将相关事项公告如下:
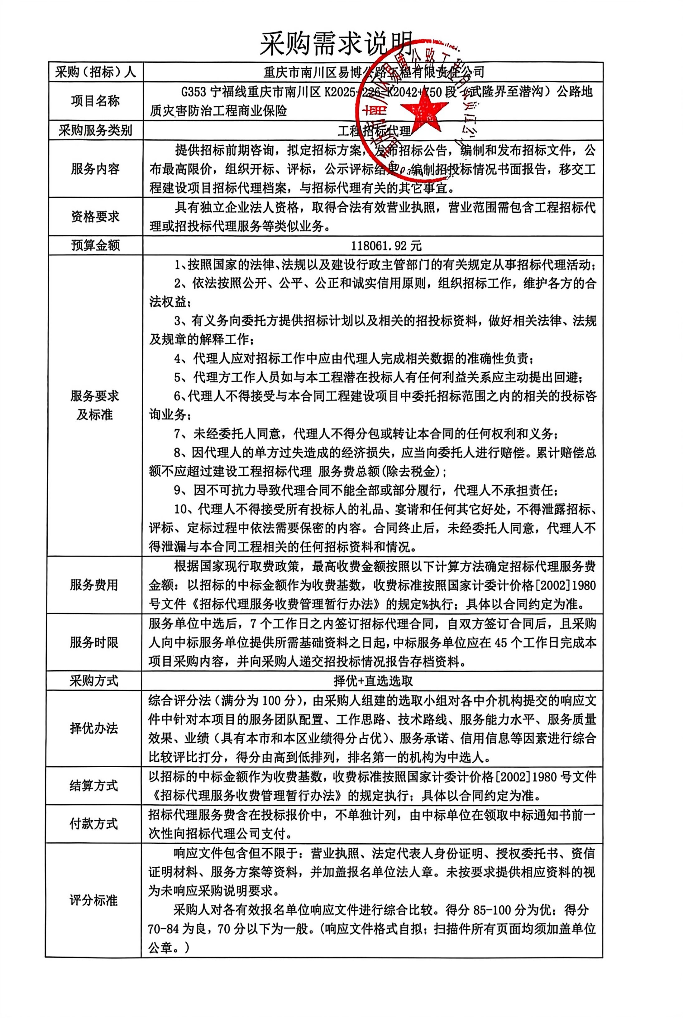
| 项目名称 | G353宁福线重庆市南川区K2025+226-K2042+750段(武隆界至潜沟)公路地质灾害防治工程商业保险招标代理 |
| 采购人 | 重庆市南川区易博公路工程有限责任公司 |
| 投资审批项目 | 否 |
| 是否破产业务服务项目采购 | 否 |
| 所需中介服务事项 | |
| 所需服务类型 | 工程招标代理 |
| 服务内容 | 提供招标前期咨询,拟定招标方案发布招标公告编制制和发布招标文件,公布最高限价,组织开标、评标,公示评标结果,编制招标投标情况书面报告,移交工程建设项目招标代理档案,与招标代理有关的其它事宜 |
| 中介机构要求 | 以采购公告为准 |
| 其他要求说明 | 无 |
| 服务时限说明 | 中标服务单位应在45个工作日完成本项目采购内容 |
| 服务金额 | ¥3000.0元 |
| 金额说明 | 根据国家现行取费政策,最高收费金额按照以下计算方法确定招标代理服务费金额:以招标的中标金额作为收费基数,收费标准按照国家计委计价格[2002]1980号文件《招标代理服务收费管理暂行办法》的规定执行:具体以合同约定为准。 |
| 选取方式 | 择优直接选取 |
| 需规避机构 | |
| 规避原因 | |
| 选取时间 | 2026-03-09 09:00:00 (选取时间到达后不接受报名,建议中介机构至少在选取开始半小时前完成报名。) |
| 采购人业务咨询电话 | 重庆市南川区易博公路工程有限责任公司(023-71625952) |
| 采购需求书下载 | 171c69627bc3ae3ad12efb13cb85a9c7.jpg |
2026-03-04
